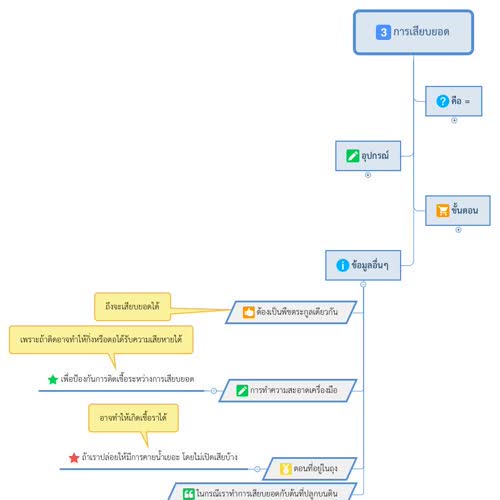
แผนที่ความคิด (Mind map) การเสียบยอด ในส่วนของ ข้อมูลอื่น ๆ ของการเสียบยอด
217
388

แผนที่ความคิด (Mind map) การเสียบยอด ในส่วนของ ข้อมูลอื่น ๆ ของการเสียบยอด ได้รับใบอนุญาตภายใต้ ให้เผยแพร่-ดัดแปลง-โดยต้องระบุที่มา 3.0 Thailand.
| ชื่อเรื่อง : แผนที่ความคิด (Mind map) การเสียบยอด ในส่วนของ ข้อมูลอื่น ๆ ของการเสียบยอด |
|
ชื่อเรื่อง :
|
| คำอธิบาย : เป็นแผนที่ความคิดเพื่ออธิบายภาพรวมของสื่อชุด การขยายพันธุ์พืช ตอน การเสียบยอด ในส่วนของ ข้อมูลอื่น ๆ ของการเสียบยอด |
| คำอธิบาย : |
| คำสำคัญ : การขยายพันธุ์พืช, แผนที่ความคิด, เกษตรกรรม, mind map, การเสียบยอด |
|
คำสำคัญ :
|
| ผู้สร้างสรรค์/ผู้แต่ง/เจ้าของผลงาน : ประสาร เอมวัฒนะ |
|
ผู้สร้างสรรค์/ผู้แต่ง/เจ้าของผลงาน :
|
| ผู้แต่งร่วม : รุจี ลี้เจริญ, สันติ สวนศรี, วิบูลย์ ไพโรจน์ฤทธิ์, สุรพล เดชธำรงวัฒน์ |
|
ผู้แต่งร่วม :
|
| สื่อสำหรับบุคคลประเภท : ครู / อาจารย์, ผู้ปกครอง, ทั่วไป, นักเรียน / นักศึกษา |
|
สื่อสำหรับบุคคลประเภท :
ไม่พบข้อมูล
|
|
ระดับชั้น :
ประถมศึกษาปีที่ 1 (ป. 1), ประถมศึกษาปีที่ 2 (ป. 2), ประถมศึกษาปีที่ 3 (ป. 3), ประถมศึกษาปีที่ 4 (ป. 4), ประถมศึกษาปีที่ 5 (ป. 5), ประถมศึกษาปีที่ 6 (ป. 6), มัธยมศึกษาปีที่ 1 (ม. 1), มัธยมศึกษาปีที่ 2 (ม. 2), มัธยมศึกษาปีที่ 3 (ม. 3), มัธยมศึกษาปีที่ 4 (ม. 4), มัธยมศึกษาปีที่ 5 (ม. 5), มัธยมศึกษาปีที่ 6 (ม. 6), ปริญญาตรี , ปริญญาโท, ปริญญาเอก, ประกาศนียบัตรวิชาชีพ (ปวช.) , ประกาศนียบัตรครูเทคนิคชั้นสูง (ปทส.) , ประกาศนียบัตรวิชาชีพชั้นสูง (ปวส.), การศึกษาตามอัธยาศัย
|
|
ระดับชั้น :
ไม่พบข้อมูล
|
| สาขาวิชาของสื่อ : การงานอาชีพและเทคโนโลยี, สังคมศึกษา ศาสนาและวัฒนธรรม, วิทยาศาสตร์ |
|
สาขาวิชาของสื่อ :
ไม่พบข้อมูล
|
| ลักษณะของสื่อ : รูปภาพ |
|
ลักษณะของสื่อ :
|
| URL : - |
| URL : |
| : |
ประสาร เอมวัฒนะ, รุจี ลี้เจริญ, สันติ สวนศรี, วิบูลย์ ไพโรจน์ฤทธิ์, สุรพล เดชธำรงวัฒน์.
(2562). แผนที่ความคิด (Mind map) การเสียบยอด ในส่วนของ ข้อมูลอื่น ๆ ของการเสียบยอด,
20 พฤศจิกายน 2562.
https://oer.learn.in.th/search_detail/result/160058
ประสาร เอมวัฒนะ, รุจี ลี้เจริญ, สันติ สวนศรี, วิบูลย์ ไพโรจน์ฤทธิ์, สุรพล เดชธำรงวัฒน์.
(2562). "แผนที่ความคิด (Mind map) การเสียบยอด ในส่วนของ ข้อมูลอื่น ๆ ของการเสียบยอด".
https://oer.learn.in.th/search_detail/result/160058.
(20 พฤศจิกายน 2562)
ประสาร เอมวัฒนะ, รุจี ลี้เจริญ, สันติ สวนศรี, วิบูลย์ ไพโรจน์ฤทธิ์, สุรพล เดชธำรงวัฒน์.
"แผนที่ความคิด (Mind map) การเสียบยอด ในส่วนของ ข้อมูลอื่น ๆ ของการเสียบยอด".
20 พฤศจิกายน 2562:
https://oer.learn.in.th/search_detail/result/160058.
ทรัพยากรที่เกี่ยวข้อง
ไม่มีเรื่องที่เกี่ยวข้อง
รีวิว : แผนที่ความคิด (Mind map) การเสียบยอด ในส่วนของ ข้อมูลอื่น ๆ ของการเสียบยอด
ไม่พบข้อมูลการรีวิว
คลังทรัพยากรการศึกษาแบบเปิด